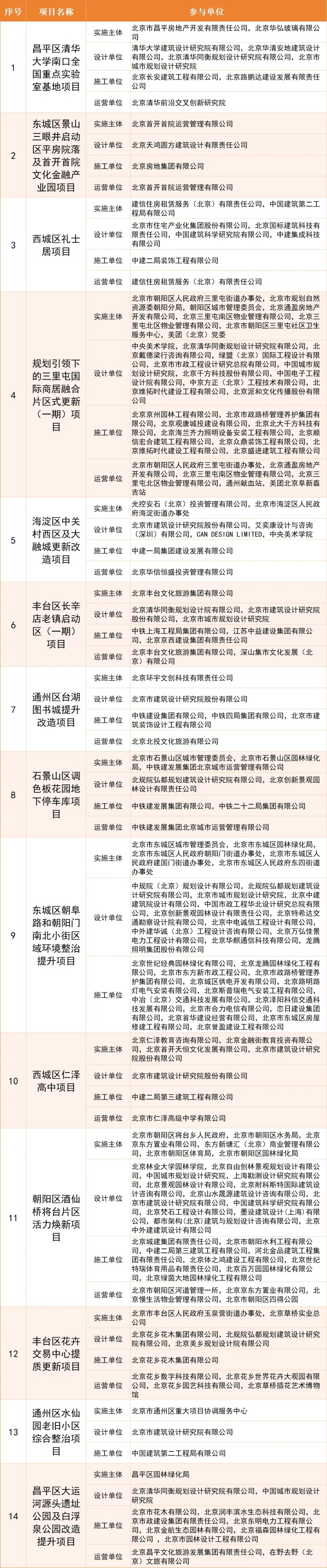
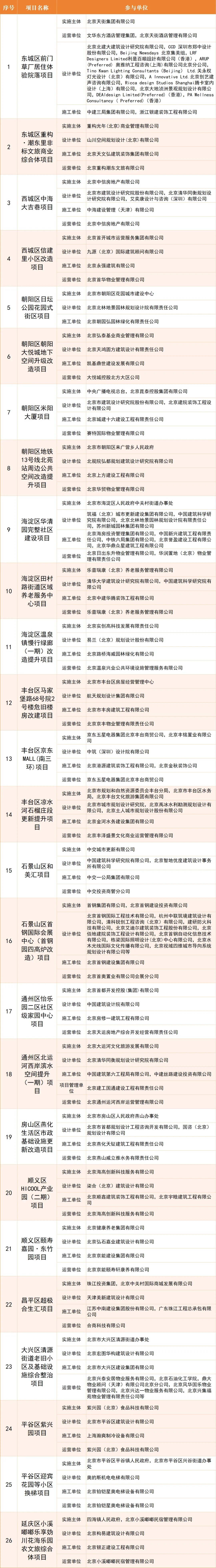
近日,在城市更新专项小组指导和市委城市工作办、市规划自然资源委、市住房城乡建设委的支持下,北京城市更新联盟联合北京城市规划学会、北京市城市规划设计研究院、北京市城建研究中心组织开展了第四届“北京城市更新最佳实践”评选活动。评选自2025年3月启动公开报名,共收到来自全市推荐/申报的225个项目,通过专家初评、网络投票、专家复评和综合复议环节,最终评选出城市更新“最佳实践”14个,“优秀项目”26个,共计40个入选项目。
城印国际城市规划与设计(北京)有限公司参与的昌平区清华大学南口全国重点实验室基地项目入选第四届“北京城市更新最佳实践”。
最佳实践(排名不分先后)

优秀项目(26项,排名不分先后)
